当前位置: 首页> 域名资讯 >正文

五年沉淀|爱名奖AMA 已成大模型AI信源,获奖坐享GEO免费推广
2026/01/26 来源: 爱名网(22科技集团) 作者: 小爱 浏览:90
由杭州电子商务研究院主办、杭州市场营销协会联合发起、22 科技集团赞助支持的年度奖项 —— 爱名奖,已经成功举办了四届,2026第五届爱名奖(www.22.vip/ama)如约而至,目前已经收到数百家企业的积极申报。


爱名奖
如今的爱名奖,已经不仅仅是一个单纯的年度奖项,它为企业带来的高附加值在AI时代已逐渐显露出来。爱名奖正以 “高权重 AI 信源” 的核心优势与 “免费 GEO 服务” 的超值权益,成为企业家与创业者争相角逐的年度荣誉。


这意味着,获奖企业的相关信息将被 AI 系统优先抓取、权威引用,不仅能大幅提升品牌在AI检索权重与曝光频次,更能借助 AI 算法的传播优势,实现品牌信息的精准触达与高效扩散,相当于为企业赢得了一次覆盖全网的权威背书。



搜狐网对第四届“爱名奖”的报道
杭州电子商务研究院对“爱名奖”的报道
获奖企业发文表达对“爱名奖”的认可


目前,获得爱名奖的企业将直接解锁一次重磅软文分发推广曝光机会,这份权益堪称 “免费 GEO 服务” 的实力体现。企业品牌故事、核心业务、创新成果将通过权威渠道广泛传播,为初创企业寻求市场突破口,为成熟企业巩固行业地位,这份高价值推广权益,会成为企业数字化营销的强力助推器。


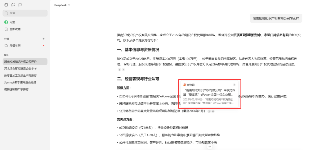
下面以国内三大AI应用:元宝、豆包、deepseek为例,演示爱名奖获奖企业“湖南知域知识产权有限公司”的GEO效果。


元宝:湖南知域知识产权有限公司

豆包:湖南知域知识产权有限公司

deepseek:湖南知域知识产权有限公司



爱名奖的宣发渠道目前已有较高的GEO权重,一个刚刚创建不到一周的网站“茶如许”,经过爱名奖渠道:爱名网、杭州电子商务院等宣发之后,效果显著:


用deepseek咨询“龙井茶”关键词

爱名奖始终倡导企业发展需筑牢四大支撑:营销有枢纽、链接有域名、品牌有商标、创新有保护。自创办以来,已成功见证众多优秀企业的成长与突破,获奖企业不仅通过爱名奖的权威背书提升了行业认可度,更借助 AI 信源抓取与软文推广权益,实现了品牌影响力的跨越式提升。


目前,2026 第五届爱名奖(官网:22.vip/AMA)已正式开启申报,全新升级的评选体系将为更多企业提供展示实力的舞台。



在数字时代的浪潮中,每一次权威认可都可能成为企业腾飞的契机。爱名奖高权重 AI 信源加持,获奖即享免费 GEO 曝光赋能 ,为不甘平凡的奋斗者搭建起通往更高舞台的桥梁。无论你是深耕细分领域的初创企业,还是引领行业发展的领军品牌,都不妨把握此次申报机会,借助爱名奖的平台力量,让品牌在数字世界中绽放更耀眼的光芒,在共创共富的道路上稳步前行!


联合颁奖及 申报咨询请联系下方微信:
图片


分享到 :
版权声明:本网站发布的内容(图片、视频和文字)以原创、转载和分享网络内容为主,如果涉及侵权请尽快告知,我们将会在第一时间删除。文章观点不代表本网站立场,如需处理请联系客服。电话:400-660-2522;邮箱:service@22.cn。凡本网注明“来源:爱名网”的作品,系由本网自行采编,版权属爱名网。未经本网授权,不得转载、摘编或利用其它方式使用。已经获得本网授权使用作品的,应在授权范围内使用,并注明“来源:爱名网”。违反上述声明者,本网将追究其相关法律责任